爱采通(杭州)科技有限公司

公域?私域?— 做运营前一定要先来了解什么是真正的运营

发表时间:2022-06-17 15:45

· 我的老客户稳定从我这儿拿货,还源源不断的转介绍朋友过来,哎呀,我现在都忙不过来了,单子太多了...

· 我有自己的淘宝店、天猫店,有上万个回头客,随随便便就来单子了,我现在都不用去开发客户...

· 我有好几个个500人微信群,都是自己的铁杆客户朋友,随便发一下一堆人买单...

······


各自凡尔赛,各自炫耀,不知道大家平时听到别人类似的话语时内心是怎么想的?“切,又在吹牛”,然后带着一丝丝羡慕“如果我也能像他们这样就好了...”  

回过头来再自我怀疑下,为什么我们还在想方设法的做推广,让我们的业务员一个个的打电话、上门拜访跑客户,同行越来越多,市场越做越难,人家反而越做越轻松呢?


图片


跟大家讲一个概念,做生意好比做鱼塘,刚开始我们自己的企业没有鱼,那怎么办?

第一步:去百度、360、微博、微信、抖音...去人家的大鱼塘里,花钱也好,免费也罢,去把人家的一些鱼引到自己的鱼塘。

即首先给自己积累一些属于自己的客户,然后通过产品、通过活动等使其成交。


第二步:鱼到了我们自己的鱼塘了,我们要养鱼啊,不然一样游走了,时不时活跃一下鱼塘,撒点儿鱼饵,把鱼养大。

即其次合理运营我们自己的客户,保持长期合作同时增加客户粘性。


第三步:鱼生鱼,把自己的鱼塘进行裂变,从一个变成两个、三个、四个...当你手上有个上百个鱼塘的时候,完全就不用去别人的鱼塘引流了。

即最终合理运营客户,通过例如老带新转介绍、业务增值、活动促销等各个方式,使其进行裂变。


图片


结合目前比较火的“公域”、“私域”的概念,公域就是上述的“别人的鱼塘”,例如百度的流量、360的流量、抖音的流量,里面的鱼很多,但这些鱼是属于别人的,是大家共有的,而“私域”,指的就是“我们自己的鱼塘”。


用大家熟悉的淘宝打个比方,公域就是所有打开淘宝网的人,我们做了个活动,有1000个人看到我们店铺了,100个人点击进去看了,50个人咨询了,10个人收藏了,3个人购买了,大家注意,是漏斗型的,是越来越少的。


私域就是曾经购买过而且收藏了我们淘宝店铺的老客户,我们新做了个活动,这些老客户都看到了,甚至帮我们去转发扩散(转发领红包),转介绍过来,活动做的好甚至老客户50个,最终成交100个,可以是越来越多的。


图片


大家了解了这个概念了,我们回过头来聊聊什么是真正运营,真正的运营一定是对客户有帮助的,而且一定是同时涵盖公域和私域的:

· 一方面帮客户运营好公域,在抢公域流量环节抢在同行前面;

· 另一方面同样帮客户运营好私域,把引流的过来的流量积累成越来越多的“私域流量”,同时做好裂变,让客户生意越做越轻松。

真正的运营其实就是帮企业进行整体的营销思维打造与布局,最终实现合作共赢。


我们以百度爱采购为例:

大家带着上述的思路回过来看爱采购,如果让大家现在归类下,爱采购是归类到“公域”还是“私域”?

很明显,虽然对标的1688,但1688一个成熟的5年10年老店,真正值钱的是他积累的老客户回头客,是属于这个阿里店铺的“私域流量”,所以阿里店铺做的越久越轻松越值钱,但爱采购目前是做的越久越难做,为什么?因为现在的爱采购,就是单纯的一个推广产品,爱采购的流量就是单纯的“公域流量”,积累不下来,做的人越多,分到的公域流量越少,而私域流量又积累不起来,效果肯定越差


但大家有没有注意到一个现象,爱采购开始全面的推在线交易了,这其实就是一个信号,百度也意识到这个问题,想把爱采购店铺,从一个百度竞价、百度优化这种纯引流概念的,往淘宝店、微信公众号这种靠私域积累的转变,希望2年老店对比新开的优势,不再是排名靠前,多一个2年的标志啥的,而是2年的,就是比新店铺多回头客,而且百度官方也切实开始从各个细节落地行动了。


那么这种情况下我们可以怎么做运营?首先我们看下一个微信群运营的三个阶段:

阶段一:   增加曝光,增加群成员数量,新创了一个微信群,例如“爱采购店铺优化交流群”,但只有群主一个人完全没用,需要通过各种手段让大家知道有这么个群,然后加人加起来。

阶段二: 增加客户粘性,通过阶段一积累了初步客户,群成员是有四五百个了,结果群里静悄悄的变成一个死群那也没用,通过心得分享,客户共享,甚至一些集体活动等,让成员活跃动起来

阶段三: 当这个群有500个活跃的成员了,那么通过裂变活动,衍生出“爱采购实力供应商交流群”,甚至单纯的“1群”、“2群”等等,裂变增值。


放在爱采购运营里面,我们同样主要分三个阶段:

第一阶段: 增加曝光,引流到店。爱采购平台的,百度快照位的,卖家版app的,能抢到位置,能用来引流抢客户的,就统统去抢,怎么做到?我们请专业的客服运营帮您设计发布产品,请资深的优化师帮我们做店铺和快照优化,让咱几百上千的词在百度首页排名,抢百度流量同时给店铺提权增加展现和曝光,吸引客户进来店铺。


第二阶段: 店铺运营,增加客户粘性,灵活运用卖家版app的客户管理和商机广场功能,进行有效的客户管理,同时结合我们的公众号、微信群乃至微信好友,把这些客户运营活跃起来,可以借助活动、团购、在线交易的回头客管理等,同时第一时间帮您对接了解百度官方动态,及时做好配合和利用,做好客户留存管理和粘性增强,一步先,步步先,同行可能压根还没意识到,我们已经积累出我们自己的私域流量了


第三阶段: 积累后,我们做整体的裂变策划营销,通过裂变活动,把现有的客户积累优势进一步扩大,抢占头部,要知道,阿里80%的流量,是掌握在20%的头部商家手上的,我们要做的就是扩大优势抢占爱采购这个未来真正的to B市场的头部!


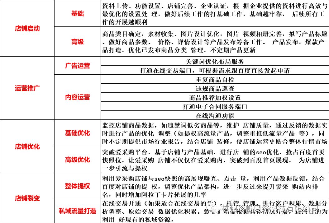
代运营初步思路表:

图片

全运营概念导图:

图片


QQ:549956381                                      联系电话:15558197803                                联系邮箱:1292917002@qq.com                                联系地址:杭州市余杭区良渚街道跨境A1-502室

登录
登录
其他账号登录:
我的资料
留言
回到顶部